As developers increasingly focus on restructuring and optimizing their portfolios, the transfer of real estate projects has become an important and dynamic transaction channel in the market. However, behind that appeal is a complex legal framework that requires deep understanding and a cautious approach. Unlike M&A transactions through the transfer of project enterprises, the transfer of real estate projects is simultaneously governed by multiple specialized laws, including the Law on Investment, the Law on Real Estate Business, the Land Law, and related guiding documents.
To ensure that a transaction is carried out legally and that project continuity is maintained, the parties must go beyond agreeing on the transfer value. They must also satisfy a series of stringent legal conditions regarding the project’s status, implementation progress, procedures for adjusting investment approvals, certification requirements, and post‑transfer operational coordination mechanisms. Any misstep in this procedural chain may lead to legal risks, project stagnation, or prolonged disputes. Within the scope of this article, we will analyze the implementation process and key legal considerations for involving the transfer of residential real estate projects (“project transfer”) under current legal regulations.
- Steps to Implement Project Transfer
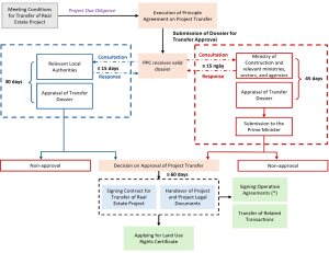
A real estate project transfer transaction typically goes through multiple steps that require the parties involved to prepare thoroughly and coordinate closely, from (i) the pre‑transaction preparation stage, (ii) the transaction and related legal procedures execution stage, and to (iii) the transaction completion stage.
For ease of reference, the steps in a real estate project transfer transaction are detailed as below:

- Definition of Project Transfer
According to the Law on Real Estate Business, the project transfer is defined as the act of “the developer transferring the entire or a part of the real estate project, the rights, obligations, responsibilities, lawful benefits of the developer and the rights and obligations of the developer towards related parties (if any) regarding the project or the transferred portion of the real estate project to the transferee through a contract”. [1]
Accordingly, depending on the needs and agreements between the parties involved in the transaction, the project transfer can be carried out in 02 forms: (i) transfer of the entire real estate project; and (ii) transfer of a part of the real estate project.
- Conditions for Project Transfer
To be eligible for transfer, the project, the transferor, and the transferee must all meet the conditions prescribed by law, specifically as follows[2]:
For the real estate project |
| |
| ||
For the transferor |
| |
| ||
For the transferee |
| |
| ||
- Project Due Diligence
Due diligence of the project is a critical step for the transferee to grasp the actual status and information of the project to be transferred. It helps the parties in the transaction to determine the project value, identify the transfer conditions and the preconditions that each party must satisfy before closing, as well as their rights and responsibilities related to the project and the transaction beyond the basic statutory obligations. Accordingly, the parties can comprehensively evaluate the potential, existing issues and potential risks during future operation and business activities, thereby structuring the transaction appropriately. Project due diligence may include: (i) financial due diligence; (ii) legal due diligence; (iii) technical due diligence of the project; and (iv) assessment of other factors affecting the usability, operation, and business potential of the project.
- Application for Approval of Project Transfer
According to the Law on Real Estate Business, the transfer of a part of or the entire project must be approved by the competent authority that issued the in-principal investment decision, the in-principal investment approval, or the investment approval (hereinafter collectively referred to as “in-principal investment approval”) before implementation (“transfer approval”)[3]. The authority competent to approve the transfer is (i) the Prime Minister for projects approved by the Prime Minister ; and (ii) the Provincial People’s Committee for projects approved by such Provincial People’s Committee or projects where the Prime Minister issued the in-principal investment approval but delegated to the Provincial People’s Committee.
The application dossier and procedures for obtaining approval for project transfer are carried out in accordance with provisions of the laws on real estate business, except for projects with developer approval or Investment Registration Certificates issued under the Law on Investment, which case the procedures follow the Law on Investment[4].
The dossier for obtaining approval for project transfer under the law on real estate business includes [5]:
For the transferor |
|
| |
For the transferee |
|
| |
Time for appraisal and issuance of transfer approval[6]:
- For projects approved by the Prime Minister: 45 days from the date of receiving a complete valid dossier.
- For projects approved by the provincial People’s Committee : 30 days from the date of receiving a complete valid dossier.
- Execution of the Contract for Project Transfer and Project Handover
Within a maximum period of 60 days from the date of transfer approval, the transferor and the transferee must complete the following[7]:
- Execution of an official Project Transfer Agreement (“PTA”) with the following notes: (a) The PTA must follow the template issued by the Government; (b) the parties in the transaction may agree on additional terms of the PTA consistent with the transaction structure, provided that they are not contrary to the law or social ethics; (c) The PTA must be submitted to the competent State authority to prove the completion of the obligation to execute the PTA within the prescribed period.
- Handover of the project and all related project dossiers with the following notes: (a) The transferor must promptly, fully, and publicly notify the related parties of the project (contractors, customers, partners, etc.); (b) the handover includes on-site handover and handover of legal documents (originals/copies) of the project; (c) The handover minutes must be submitted to the competent State authority to prove the completion of the project handover obligation within the prescribed period.
- Novation of Related Transactions
A real estate project often has a history of implementation over many years, during which, the transferor may have entered into various transactions with related parties, such as business cooperation partners, construction contractors, and service providers, as well as contracts with customers who have purchased or leased units prior to the project transfer. When the project is transferred and handed over from the transferor to the transferee, the transferee will become the new developer of the transferred project and is obligated to inherit and perform the rights and obligations of the former developer. Therefore, the parties in the transaction need to arrange the transfer of ongoing transactions to ensure and properly protect the lawful rights and interests of the parties involved in the transferred project[8].
Key considerations for Novation of Related Transactions |
|
| |
- Execution of Operational Agreements
Where the transferee acquires only a part of the real estate project, the relationship between the parties does not simply remain that of transferor nor does it end upon the completion of the handover of the transferred project. In this case, after the transaction is completed, an ongoing relationship will arise and continue between the developer of the overall master project (“primary developer”) and the new developer of the transferred part of the project (“secondary developer”).
The law allows the primary developer to require the secondary developer to continue implementing the transferred part of the project in accordance with the project content approved by the competent authority and requires the primary developer to be responsible for monitoring and promptly notifying the competent State authority of any violation relating to land use, investment, or construction activities of the secondary developer[9]. Conversely, the secondary developer also needs to ensure that the primary developer coordinates fully in matters relating to the shared technical infrastructure and other issues arising during the investment, construction, operation, and business activities of the transferred part of the project. Therefore, the parties need to discuss and enter into operational agreements to clearly define their respective rights and obligations after the transaction is completed (“operation agreements”).
Key considerations in Operation Agreements |
|
| |
- Application for Land Use Rights Certificate
For residential real estate projects, the land use rights certificate (“LURC”) is one of the essential legal documents enabling the developer to place residential units or construction works at the transferred project on the market once statutory conditions are satisfied.
Under current regulations, the transferor is not required to obtain the LURC prior to the project transfer if the transferor has already received the decision on land allocation, land lease, or permission to convert land use purpose to implement the project and has completed financial obligations regarding land of the project[10]. Accordingly, the transferee will need to carry out procedures to apply for a new LURC or amendment of the existing LURC (if any) to record the transferee as the lawful land user. The law requires the transferor to coordinate with the transferee in carrying out land-related procedures in accordance with regulations on the land law[11].
Therefore, during negotiations for the PTA, operational agreements and other agreements related to the Project, the parties in the transaction also need to clearly agree on the matters relating to the procedures for applying for the LURC, including: the party responsible for implementation; obligations to cooperate and provide related information and documents; timelines and implementation schedule; and allocation of costs associated with this procedure.
This article is written by Hoang Yen Chi and Dao Thi Huong Ly and edited by Phung Anh Tuan.
[1] Article 3.7 of the Law on Real Estate Business No. 29/2023/QH15 promulgated by the National Assembly on 28 November 2023 (“Law on Real Estate Business”).
[2] Article 40 of the Law on Real Estate Business.
[3] Article 41 of the Law on Real Estate Business.
[4] Article 41.1 of the Law on Real Estate Business.
[5] Article 6.3 and Section 1 – Appendix I of Decree No. 144/2025/ND-CP of the Government dated 12 June 2025.
[6] Articles 10.5 and 11.3 of Decree No. 96/2024/ND-CP of the Government dated 24 July 2024 (“Decree 96”).
[7] Article 10.6 of Decree 96.
[8] Article 43.1.b of the Law on Real Estate Business.
[9] Article 43.1.d of the Law on Real Estate Business.
[10] Article 40.3 of the Law on Real Estate Business.
[11] Article 43.1.c of the Law on Real Estate Business.
Disclaimer of Liability: This article was prepared by PTN Legal LLC (“PTN Legal”) solely for the purpose of providing reference information to readers. PTN Legal does not commit or guarantee the accuracy or completeness of this information. The content of the article may be changed, adjusted, or updated without prior notice. PTN Legal is not responsible for any errors or omissions in this article or damages arising from the use of this article in any circumstance.
This post is written by Ms. Hoang Yen Chi, Lawyer

